课程介绍
NPDP培训背景
NPDP是由美国产品开发与管理协会PDMA颁发的,并在全球50多个国家和地区推广,经过20多年的实践经验检验,PDMA推出的“新产品开发管理知识体系”受到全球500强企业的高度认可和广泛使用,如美国波音、高通、森美等公司,是产品经理系统梳理产品全流程、高效解决工作难题最有效的专业知识体系。
NPDP认证价值
权威:美国产品开发与管理协会PDMA颁发“产品经理国际资格认证”
实用:90%优秀企业新产品开发都采用NPDP模式运作
专业:获得全球500强企业普遍专业认可,优先录取
加薪:就业范围广泛,行业需求大,升职加薪的加分项
提升:全面学习产品经理相关知识,系统提升个人的管理能力
NPDP适合人群
希望系统学习新产品开发管理,并取得NPDP认证的产品经理;
企业CEO、总裁,或其他参与创新产品开发的中高层管理人员,如产品副总裁、产品总监、新产品开发负责人;
研发团队经理、产品经理、项目经理、营销经理、技术工程师、设计师、市场研究人员等;
有兴趣成为产品经理者或立志成为产品管理者的相关人员;
已经取得PMP认证想要进一步提高的项目经理。
NPDP课程大纲
课程设计:
1. 系统的学习国际公认被验证过的产品经理知识体系,搭建产品从创意、研发、运营到产品全生命周期的完整知识体系模型;
2. 从系统的知识体系中,裁剪适合公司内部的工具、方法、案例,从而在实际产品流程中落地;
3. 产品研发在经典阶段关口和精益敏捷模式下的切换选择,结合不同的研发产品,具备选择不同研发模式的能力;
4. 点对点产品人才培养,以点盖面的逐渐在公司内部推进产品化思维,让技术、项目经理、产品人员互相有机配合,以产品导向推进公司更长远发展;
5. 给公司的产品创新提供助力。
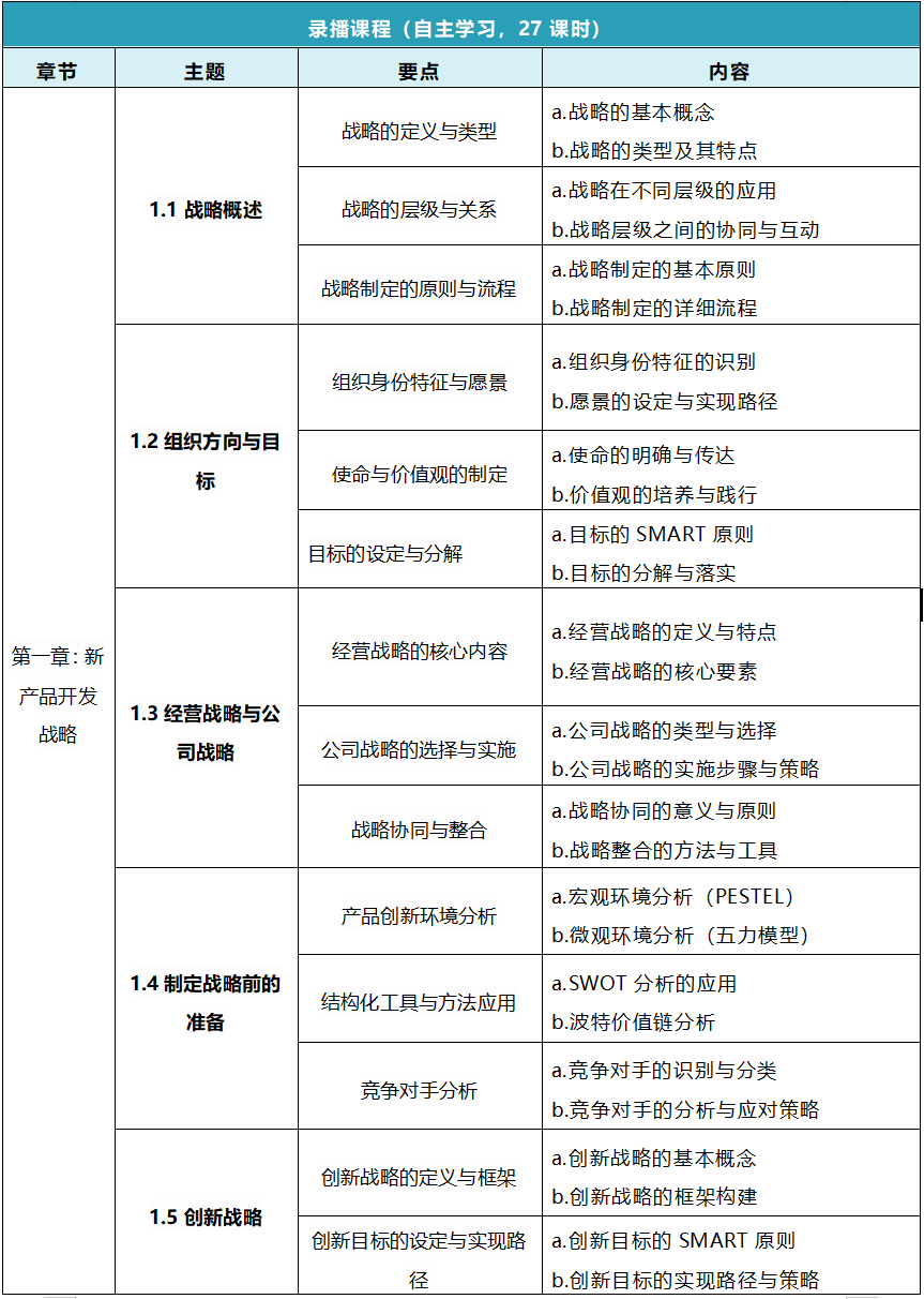
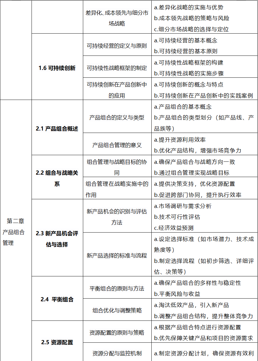
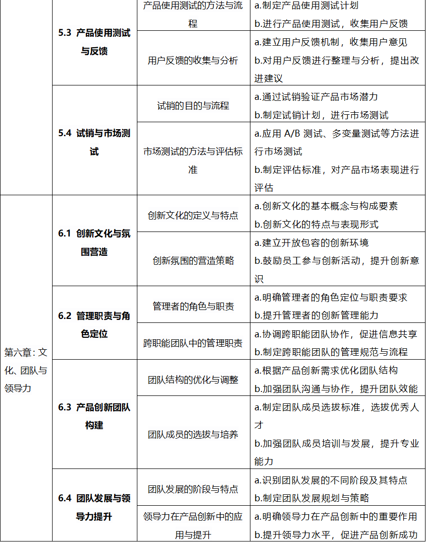
录播课27课时,企业内训可定制。










NPDP讲师团队
郭老师 NPDP产品经理认证授权讲师
国内数据治理专家、高级产品经理、优秀项目管理培训师,计算机专业硕士,曾任中国电信高级工程师,现任某信息技术公司产品及技术总监。上海软件协会高级讲师、上海软件协会考评员、共青团上海市委员会青年(大学生)职业训练营上海市政府指定讲师、浦东软件园高级讲师。近20年开发、设计经验,10余年数据治理培训/咨询经验,给多家上市公司企业研发团队做过培训或咨询业务,对企业数字化转型、数据治理、产品管理有着敏锐、独特的认知体系。
忻老师 NPDP认证企业实战讲师
忻老师持有官方认证的NPDP新产品管理专家资质,同时拥有工商管理硕士与计算机学士双学位,二十余年跨国企业与大型国企工作经历中,曾以高级产品经理、项目总监身份主导海内外新产品开发项目,深度参与从产品战略规划、需求挖掘到落地运营的全流程,对新产品管理的核心逻辑、实践痛点及创新方法论有深刻洞察。他善于结合服务 DELL EMC、First data、中国邮储银行等全球500强及国内知名企业的实战案例,将NPDP认证核心知识点与企业新产品开发实际场景紧密结合,既帮助学员精准掌握认证考点,又助力其提升解决产品创新难题的实操能力。
开班计划
| 开课时间 | 授课形式 | 培训类型 | 上课城市 | 在线报名 |
|---|---|---|---|---|
| 随报随学 | 录播+直播冲刺 | 特惠班 | IT云课 | 在线报名 |
证书介绍
NPDP证书简介
NPDP (英文全称“New Product Development Professional”),全称是“新产品开发专业人士”,也称为“产品经理国际资格认证”,是国际公认的唯一的在新产品开发领域的专业认证,是集理论、方法与实践为一体的全方位知识体系。
NPDP证书价值

NPDP证书样本
NPDP证书样本
NPDP证书有效期
NPDP证书三年有效,到期需续证维持。
续证要求:
三年内获得60PDH学分,并缴纳800元续证费用。
报名考试
NPDP报考条件:

考试须知
考试时间 | 一年2次(一般在5月和11月) |
考试语言 | 中英文对照/笔试 |
考试时长 | 3.5小时(9:00-12:30) |
考试内容 | 新产品开发7大知识模块,情景题占比约70% |
考试题型 | 200道单选题(4选1) |
通过标准 | 满分200分,75%及以上正确率,即达到150分及以上可以通过 |
考试费用 | 3200元/人 |
考试地点 | NPDP考试在全国一线城市设有考点,包括: 北京、上海、深圳、广州、南京、武汉、杭州、合肥、大连、苏州、天津、青岛、成都、东莞、无锡、郑州、福州、西安、长沙、厦门、济南等。 具体的考试地点可在中国国际人才交流基金会官网查询。 |
考试成绩 | NPDP考试结束后4-6周可以在官网查询成绩并下载成绩单和电子版证书,考试结束后6个月可以收到纸质证书,电子成绩单可以作为有效证明 |